http://dx.doi.org/10.24016/2018.v4n1.103
ARTÍCULOS ORIGINALES
Factores internos, externos y bilaterales asociados con la deserción en estudiantes universitarios
Internal, External and Bilateral factors associated with desertion in university students
Martha Alejandrina Zavala-Guirado 1 *, María M. Álvarez 1, Mario A. Vázquez 1, Isolina González 1 y Aldo Bazán-Ramírez 2
1 Instituto Tecnológico de Sonora, México.
2 Universidad Autónoma del Estado de Morelos, México.
* Correspondencia: martha.zavala@itson.edu.mx
Recibido: 09 de mayo de 2017
Revisado: 10 de noviembre de 2017
Aceptado: 30 de diciembre de 2017
Publicado Online: 01 de enero de 2018
CITARLO COMO:
Zavala-Guirado, A., Álvarez, M., Vázquez, M., González, I., & Bazán-Ramírez, A. (2018). Factores internos, externos y bilaterales asociados con la deserción en estudiantes universitarios. Interacciones, 4(1), 59-69. http://dx.doi.org/10.24016/2018.v4n1.103
RESUMEN
Tomando en cuenta doce índices de factores asociados con la deserción en estudiantes universitarios, fue sometido a prueba un modelo hipotético de factores internos, externos y bilaterales, con base en datos de una muestra conformada por 359 estudiantes de una universidad pública en el noroeste de México. El análisis factorial confirmatorio derivó la estructuración de tres factores principales asociados con la deserción, la cual concuerda con el modelo teórico planteado por los autores: 1. Factores Internos al Alumnos (FIA), 2. Factores Externos al alumno (FEA), y 3. Factores Bilaterales (FB). Se obtuvo validez convergente y divergente de constructos, con parámetros significativos para p < 0.001, asimismo, se consiguió un modelo confirmatorio con aceptable bondad de ajuste (X2 = 151.94; p = .00001; CFI = .91; RMSEA = .089; intervalo de confianza al 90% de RMSEA= .07, .10 y coeficiente de confiabilidad Rho = .86). Sin embargo, la estructuración factorial tiene ligeras variaciones en cuanto a sus componentes especificados previamente en el modelo teórico, aspecto que será comentado en la discusión.
PALABRAS CLAVE
Deserción estudiantil; Educación superior; Abandono Escolar; Deserción Escolar.ABSTRACT
Taking into account twelve indices of factors associated with desertion in university students, a hypothetical model of internal, external and bilateral factors was tested, based on data from a sample consisting of 359 students from a public university in northwestern Mexico. Exploratory and confirmatory factorial analyzes suggested the structuring of three main factors associated with dropout, which agrees with the theoretical model proposed by the authors: 1. Internal Student Factors (ISF), 2. External Student Factors (ESF), and 3. Bilateral Factors (BF). A good divergent and convergent validity of constructs were obtained, with significant parameters for p <0.001, likewise, a confirmatory model with good goodness of fit was obtained (X2 = = 151.94; p = .00001; CFI = .91; RMSEA = .089). However, the factorial structure has slight variations in terms of its components previously specified in the theoretical model, an aspect that will be analyzed in the discussion.
KEY WORDS
Scholar Desertion; education administration; student performance.
La deserción escolar es un problema constante en los sistemas educativos de diversos países, y ha demandado la atención de los estudiosos de los fenómenos y procesos educativos, desde diversos enfoques y perspectivas teórico metodológicas. En general, el término deserción es utilizado para referirse al abandono del sistema escolarizado temporal o definitivo, el no logro de aprendizajes escolares efectivos, la imposibilidad de terminar un ciclo académico, repetir un periodo o año escolar y el abandono de los cursos o carrera a la que se ha inscrito el estudiante (Bazán y Félix, en prensa; Benavides, Yaselga, & Yépez, 2010; Castro & Rivas, 2006; Cuevas y García, 2013; Tinto, 1982).
Asimismo, González (2005) señala que la deserción escolar es un proceso de abandono, voluntario o forzoso del estudiante, de la carrera, por influencia de circunstancias internas o externas, y Balmori, De la Garza y Guzmán (2013) afirman que, la deserción implica un abandono voluntario que puede ser explicado por diferentes factores: socioeconómicas, individuales, institucionales y académicas.
En el contexto del nivel medio superior y superior en México, la deserción escolar es una problemática real. El reporte de la Organización para la Cooperación y Desarrollo Económico (OCDE) en el año 2014, mostró que, solo el 35% de los jóvenes mexicanos de 18 años cursaron estudios, y sólo el 30% de los jóvenes de 20 años estaban matriculados (OCDE, 2014). Asimismo, el último reporte del Panorama Educativo de México 2016 (INEE, 2017), mostró que, en el ciclo 2014-2015 la tasa de eficiencia terminal en el nivel media superior fue de 67.3% a nivel nacional, es decir, el 37 % de alumnos no concluyen sus estudios en el tiempo normativo o ideal en comparación con aquellos alumnos que se matricularon tantos años antes como dure el nivel o tipo educativo en cuestión.
Este informe del Instituto Nacional para la Evaluación de la Educación (INEE, 2017) también reflejó dos problemas: 1. De una muestra de 7,568 estudiantes de 15 años que participaron en la aplicación de la prueba PISA 2015, una proporción muy reducida de alumnos obtuvieron alto desempeño: 4.5% en Lectura, 3.5% en Matemáticas y 2.5% en Ciencias. 2. Considerando la relación entre nivel educativo e indicadores laborales (tasa de ocupación, porcentaje de trabajadores con contratación estable y salario relativo por hora de los trabajadores), se encontraron evidencias de un problema común: Mayores niveles de escolaridad están relacionados con mejores resultados en el mercado laboral.
Estos datos muestran que la deserción escolar en México, no solo afecta a los indicadores académicos, sino que también afecta en lo económico, y reproduce las desigualdades sociales, fortaleciendo la pobreza y repercutiendo en la desintegración social (Secretaría de Seguridad Pública de México, SSP, 2011).
En la institución donde se realizó este trabajo, también se han reportado tasas de deserción mayores al 30% de estudiantes universitarios, por ejemplo, el 35.25% de los estudiantes inscritos en algunos de los programas educativos de la cohorte 2009 en el Campus Guaymas y el 31.37% en el Campus Empalme, en la modalidad presencial, y en la modalidad virtual-presencial, en algunos programas educativos la tasa de deserción fue mayor a 60% en las generaciones 2005 y 2006 (Álvarez, 2016; Cuevas & García, 2013).
Han sido propuestos diferentes modelos explicativos de la deserción escolar (abandono total o parcial del año escolar), que abarcan dimensiones sociológicos, psicológicos, económicos, organizacionales, familiares, entre otros (Bazán et al, en prensa; Cuevas et al, 2008; Donoso & Schiefelbein, 2007; Spady, 1970), y de igual manera, las causas para la deserción de los alumnos pueden ser diversas y muchas de ellas son ajenas a la institución como es el caso de la situación económica, problemas familiares, etc. Por ello, es necesario que las instituciones de educación superior desarrollen actividades de diagnóstico y de intervención para prevenir la deserción escolar, considerando diversos factores.
Sin embargo, los problemas en el estudio de la deserción siguen sin resolver puntos como los que había señalado Tinto (1975), por ejemplo, investigaciones sobre deserción que no distinguen el abandono debido al fracaso académico, del abandono que es el resultado de la retirada voluntaria, o la falta de diferenciación entre el abandono permanente y una salida temporal de los estudios. Tinto (2006) ha planteado que una perspectiva más integral para atender el problema de la deserción estudiantil, implicaría, la acción institucional, la implementación del programa y el constante desafío de promover el éxito de estudiantes de bajos recursos.
La literatura sobre el tema muestra una diversidad de estudios que han buscado predecir la deserción en el nivel medio superior y superior (bachillerato y universitario) utilizando también una diversidad de estrategias de modelamiento, e incluyendo también diversas variables asociadas con el abandono y también con la permanencia en los estudios y el éxito académico.
Montmarquette, Mahseredjian y Houle (2001) realizaron análisis predictivos sobre los determinantes de la deserción con datos longitudinales de estudiantes de una universidad canadiense y encontraron que, las variables que explican la persistencia y la deserción están relacionadas con los intereses y capacidades del estudiante. También, fue determinante una variable ambiental asociada con el número de estudiantes en cursos obligatorios en el primer año (tamaño de grupo).
El trabajo de Acosta (2009) con estudiantes de la carrera de Química Farmacéutica de una Universidad colombiana centró la atención en los procesos de aprendizaje e institucionales y su incidencia en la deserción estudiantil. Los resultados mostraron que las variables que son más frecuentes para la deserción, fueron: las expectativas del estudiante (60%), el cambio de carrera o de institución (59%) y falta de estrategias de aprendizaje de tipo cognitivo (34%). Los autores concluyen que, la problemática se sitúa principalmente en los primeros semestres, en factores relacionados con la organización del tiempo y la carencia de hábitos y técnicas de estudio adecuados por parte del estudiante, así como en la falta de mejores estrategias didácticas por parte de los docentes para permitir un mejor proceso de enseñanza-aprendizaje.
Corengia, Pita, Mesurado y Centeno (2013) con 1530 estudiantes de primer año de pre grado de una universidad privada de la Argentina, analizaron si las aptitudes educativas pueden predecir el rendimiento académico y la deserción. Para medir las aptitudes educativas utilizaron el Test de Aptitudes Diferenciales, DAT por sus siglas en inglés, y sometieron a prueba modelos de regresión múltiple y logística. Los autores encontraron que el DAT puede predecir el rendimiento académico, pero la relación entre el DAT y la deserción fue moderada.
Castejón, Ruiz y Arriaga (2015) tomando tres cortes generacionales de estudiantes de una Universidad española (2010-11, 2011-12 y 2012-13), probaron mediante análisis factorial confirmatorio dos modelos de motivos para la deserción, uno para alumnos activos y otro para alumnos que desertaron. Las estructuras resultantes sugieren la existencia de dos tipos de motivos: el institucional/académico y el social/económico para alumnos del grupo de activos con alta correlación entre ambos, φ=0.69, y de tres para el grupo de abandono (tipo institucional/académico; de tipo social/económico y adaptación al ambiente de la institución). Se ha comprobado que los motivos del estudiante presentan estructuras factoriales distintas en los grupos activo y de abandono y se confirmó que existen perfiles de abandono que deberían abordarse desde perspectivas diferenciadas.
Londoño (2015) desarrolló un estudio con 77 estudiantes de psicología de una universidad privada de Colombia, evaluados en el primer semestre y en el 5to semestre, para valorar el efecto del optimismo y salud positiva sobre la adaptación a la vida universitaria. Un análisis multivariado para determinar el nivel predictivo de cada una de las variables y de su interacción sobre la adaptación mostró que el optimismo es determinante no sólo para la permanencia, sino que además predice la cancelación y repetición de asignaturas, ambas consideradas como factores de riesgo para la deserción.
Aulck, Velagapudi, Blumenstock y West (2016). Partiendo del supuesto de que aproximadamente el 30% de los estudiantes de primer año de Instituciones de bachillerato de los Estados Unidos no regresan para continuar su segundo año y tomando datos sociodemográficos de 32.500 estudiantes en una de las universidades públicas más grandes de la nación, encontraron que la capacidad de aprender tiene un fuerte impacto en la retención y el éxito académico. El promedio académico en los cursos de matemáticas, inglés, química y psicología se encuentran entre los predictores individuales más sólidos de la deserción, así como el año de inscripción y el año de nacimiento. Otro dato relevante fue que, en promedio, los estudiantes que abandonan los estudios, se matricularon en 7.35 trimestres con una desviación estándar de ± 5,65, es decir, desde el segundo semestre hasta el sexto semestre.
Borzovs et al (2017), considerando que el 30 % de alumnos de una carrera de informática en una universidad de Letonia, desertan al terminar el primer año, sugieren modelos predictivos considerando la medición de personalidad (cociente de sistematización SQ y cociente de empatía EQ para predecir la aptitud de programación. Pese a no comprobar las hipótesis planteadas, sugieren que se incluyan otras variables asociadas con la deserción, como, por ejemplo, las deudas o capacidad de pago de colegiaturas, y el uso de otro tipo de pruebas psicológicas, como por ejemplo pruebas de resolución de problemas.
Brezavšček, Bach y Baggia (2017) aplicaron el modelo Markov de analisis estocástico para para estimar y monitorear diferentes indicadores de eficacia en la implementación de un Plan de estudios de Ciencias de la Organización en una universidad de Eslovenia y explicar el desempeño y progreso académico de los estudiantes. Considerando datos sociodemográficos al momento de ingresar elaboraron una matriz de transición por ocho ciclos académicos (2008/09 hasta 2016/17), obteniendo las probabilidades de graduación y de abandono. Entre los resultados importantes fueron: constatar que la probabilidad de progresión desde el primero hasta el segundo año (pasar al segundo año) es siempre menor que la probabilidad de progresión desde el segundo hasta el tercer año, y que las medidas institucionales y políticas de educación superior también fueron incidiendo significativamente para la reducción de las tasas de abandono, por ejemplo, la facultad eliminó el tercer período de ingreso; la institución permitió aplicaciones duplicadas a las facultades, mejoró la calidad de los cursos afectando positivamente en el rendimiento de los estudiantes, y unificó los materiales utilizados en los cursos o asignaturas. En cuanto a políticas públicas, los estudiantes se vieron beneficiados por mayores oportunidades de estudiar posgrados y de colocarse en el mercado laboral, aspectos que motivan a que los estudiantes busquen terminar sus estudios lo antes posible.
Ginevra et al (2018) reportaron que, la adaptación a la carrera y el valor (esfuerzo), como factores relevantes para el fortalecimiento de la satisfacción con la vida en jóvenes estudiantes, y que sus expectativas sobre su futuro profesional pueden favorecer a la realización de una serie de actos intencionales para alcanzar sus metas futuras a pesar de los obstáculos percibidos y los riesgos relacionados con su carrera y su futuro.
En la institución en la que fue realizada esta investigación, Zavala, González, Rodríguez y Vázquez (2015) realizaron un estudio exploratorio en el campus Guaymas, sobre los factores asociados a la deserción, con base en las experiencias de los desertores y utilizando técnicas cualitativas con 23 alumnos desertores por materia de diferentes Programas Educativos (PE), divididos en cuatro grupos focales, obteniendo como resultado que el factor Institucional se encuentra como principal, en donde la administración del programa y el desempeño docente tienen mayor injerencia; en segundo lugar se encontró al factor sociodemográfico, y el académico se situó en tercero y por último, el factor personal.
A continuación se explican los factores que se determinaron como resultado de los grupos focales, mismos que forman parte del modelo teórico que se pretende comprobar.
Factores asociados con la deserción escolar en la universidad
1. Factores externos
a) Factores institucionales
Este componente describe los factores que tienen que ver con las posibilidades y oportunidades que la universidad le ofrece al estudiante para comenzar o continuar con sus estudios; teniendo en cuenta la forma en que sus políticas favorecen el desempeño y permanencia en la institución; además, las variables que establecen criterios frente a la decisión de permanencia y deserción académica, entre las que se encuentran: deficiencia en los recursos físicos, tecnológicos y humanos, inconformidad con la universidad, falta de planeación académica por los profesores, incomodidad con el ambiente universitario, inadecuado trato recibido en la universidad por profesores y administrativos, programación de horarios, la propuesta institucional es limitada de acuerdo con sus expectativas, y limitadas oportunidades de financiamiento que brinda la universidad (Ariza & Marín, 2009).
En el contexto educativo, este problema se enmarca en la disposición de asignaturas, estudiantes, profesores y salones, dentro de periodos de tiempo establecidos (jornadas, semanas, trimestres, semestres), los cuales están sujetos a unas condiciones instauradas de acuerdo a las características de la organización (colegios, universidades) y al tipo de evento que se desea programar (jornada, exámenes, uso de instalaciones) (Suárez, Guerrero, & Castrillón, 2012).
Las buenas prácticas de enseñanza son aquellas que, en su dinámica de acción y reflexión, diseñan, implementan y evalúan estrategias de tratamiento didáctico diverso de los contenidos que se han de enseñar y llegan a su nivel de concreción a través de las actividades que los docentes proponen a sus alumnos y que estos realizan (Anijovich & Mora, 2009).
b) Factores organizacionales:
Los modelos organizacionales enfocan la deserción desde las características de la institución de educación superior, en cuanto a los servicios que ésta ofrece a los estudiantes que ingresan a ella. En este enfoque cobra especial relevancia la calidad de la docencia y de las experiencias de los estudiantes en el aula. En otros casos se han incorporado beneficios estudiantiles, como beneficios de salud, actividades complementarias tales como deportes, actividades culturales y apoyos académicos proporcionados por la organización (Mateus, Herrera, Perilla, Parra, & Vera, 2011).
El maestro debe apoyarse en otros servicios que ofrece la institución para que la formación académica sea de una manera integral, dichos servicios son: centro de cómputo, laboratorio multidisciplinario, biblioteca, sala audiovisual, aulas bien acondicionadas, entre otras (González 2002).
2. Factores bilaterales (institucionales y alumno)
Se refiere a todos aquellos factores que influyen en la deserción de los estudiantes pero que dependen tanto del estudiante como de la institución.
a) Factores personales
En el factor personal solo se hicieron menciones a dos en el estudio cualitativo con desertores del instituto Zavala, González, Rodríguez y Vázquez (2015), los cuales se refiere a todos aquellos factores que influyen en la deserción de los estudiantes y que dependen directamente de ellos, los cuales son constituidos por motivos psicológicos, que comprenden aspectos motivacionales, emocionales, desadaptación e insatisfacción de expectativas; motivos sociológicos, debidos a influencias familiares y de otros grupos como los amigos, condiscípulos, vecinos; y otros motivos no clasificados como la edad, salud, fallecimiento, entre otros (Sánchez, Navarro, & García, 2005).
Insatisfacción de expectativas
Las Expectativas son posibilidades razonables y sustentadas de que algo suceda, es decir, no es cualquier esperanza o aspiración. Se constituye a partir de experiencias previas, deseos y actitudes. Algunas características de las expectativas son: generalmente se esperan cumplir, se basan en experiencias pasadas que pueden ser de éxito o fracaso, influye el contexto, pueden ser positivas o negativas y son cambiantes de acuerdo a las vivencias (Carrillo & Ramírez, 2011).
Falta de motivación
La motivación es un proceso por el cual se llega al logro de una meta, refiriéndose a este proceso como aquel que se basa en las inferencias a partir de la observación y manifestación de las conductas. En general la motivación es un impulso el cual conducirá a las personas en la elección y la realización de una acción en una determinada situación para obtener un resultado satisfactorio (Astorga & Ojeda, 2009).
b) Factores socioculturales
El factor socio-cultural está ligado al medio ambiente que rodea al individuo. Cuando una persona interactúa con una sociedad que concibe a la educación como una forma de acceder a la cultura y a un mejor status social, esa persona va a buscar la forma de matricularse en una institución educativa para seguir con las normas que le está marcando dicha sociedad (González, 2002).
Integración con pares
La integración de pares o grupos de pares suele darse en individuos que tienden a orientarse hacia aquellas personas con una edad parecida a la suya y con características similares, esta se puede dar en grupos formales como son club deportivos, organizaciones juveniles, grupos de la universidad o pueden ser también grupos informales como pandillas o amigos sociales, estos grupos sociales tienen como función de puente, es decir constituyen la transición entre la familia y la sociedad (Carnevali & Kallman, 2007).
Ambiente universitario
El ambiente universitario se puede abordar en tres perspectivas, las interacciones entre los estudiantes, el entorno del aula y el entorno físico del campus. Se caracteriza por la convivencia que existe entre universitarios en un ambiente de confianza y compañerismo que facilita la amistad entre los mismos, el cual les permite adquirir diversas perspectivas y una visión cultural más amplia, estás convivencias se generan en los ratos de estudio, fiestas y actividades formativas que fomentan la iniciativa, la responsabilidad personal y el afán de servicio de los estudiantes (Fleming, Howard, Perkins, & Pesta, 2005).
3. Factores internos al alumno
Se refiere a todos aquellos factores que influyen en la deserción de los estudiantes y que dependen directamente de ellos.
Factores académicos
Dados por problemas cognitivos como bajo rendimiento académico, repitencia, ausencia de disciplina y métodos de estudio; deficiencias universitarias como dificultades en los programas académicos que tienen que ver con la enseñanza tradicional, insatisfacción académica generada por la falta de espacios pedagógicos adecuados para el estudio, falta de orientación profesional que se manifiesta en una elección inadecuada de carrera o institución y ausencia de aptitud académica (Sánchez et al, 2005).
Aprovechamiento académico
El rendimiento académico ha sido definido como el cumplimiento de las metas, logros u objetivos establecidos en el programa o asignatura que está cursando un alumno. Desde un punto de vista operativo, este indicador se ha limitado a la expresión de una nota cuantitativa o cualitativa y se encuentra que en muchos casos es insatisfactorio lo que se ve reflejado en la pérdida de materias, pérdida del cupo (mortalidad académica) o deserción (Vélez & Roa, 2005).
Hábitos de estudio
Son la continua repetición de un acto, que hace posible lograr resultados positivos en el aprendizaje y donde intervienen factores como el interés y la motivación interna del estudiante (Vinent, 2006). Los hábitos de estudio son la repetición del acto de estudiar realizado bajo condiciones ambientales de espacio, tiempo y características iguales (Santiago, 2009).
Son el conjunto de factores internos y externos que un estudiante tiene y/o adquiere y práctica en la sesión de estudios y obtiene buenos resultados en la aprobación de sus cursos (Ordóñez, 2012).
Vocacionales
La vocación es un proceso de la personalidad que se va conformando a partir de las motivaciones, e intereses que genera la constante práctica social; y que, de manera cultural y afectiva, en un momento dado, conforme a la experiencia o a la información del medio, nos impulsa a desarrollar una especialización productiva (Perpetua, 2013).
La vocación es el deseo de cumplir una necesidad de vital importancia, pero no es el cumplimiento; el cumplimiento es la profesión. La vocación es algo que cada quien oye o siente a su manera. La vocación es un impulso, una urgencia, una necesidad insatisfecha; la satisfacción de esa necesidad es la profesión. Si el hombre se satisface adecuadamente obtendrá relajamiento de tensiones, tranquilidad (Velázquez, 2004).
Objetivo del presente estudio
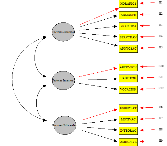
El objetivo de este trabajo fue someter a prueba un modelo tridimensional de factores asociados con la permanencia y deserción de estudiantes universitarios, con base en los trabajos de Álvarez (2016) y de Zavala, González, Rodríguez y Vázquez (2015). Este modelo teórico de deserción escolar en la universidad, es mostrado en la figura 1, y está conformado por tres factores; factores externos, factores internos y factores bilaterales.

Figura 1. Modelo teórico de deserción escolar en la universidad. Factores Internos al Alumnos (FIA), conformado por tres componentes de Factores Académicos: Hábitos de Estudios (HE), Bajo Aprovechamiento Académico (BAA), y Vocacionales (V); Factores Externos al alumno (FEA), conformado por tres componentes de Factores Institucionales: Programación de Horarios (PH), Administración del Programa Educativo (APE) y Práctica docente (PD), y por dos componentes de Factores Organizacionales: Servicio de Transporte (ST) y Apoyos Académicos (AA);Factores Bilaterales (FB), conformado por dos componentes de Factores Personales: Insatisfacción de Expectativas (IE), Falta de Motivación (FM), y por dos componentes de Factores socioculturales (FSC): Integración por pares (IP) y Ambiente Universitario (AU)
MÉTODO
Participantes
Para la realización de este trabajo fueron utilizados los datos derivados de un estudio previo con 359 estudiantes de una universidad pública en la ciudad de Guaymas, en Sonora, en el Noreste de México (161 hombres, 190 mujeres y ocho no especificaron), con un rango de edad de 18 a 34 años.
La muestra estuvo conformada por: tres grupos (51 estudiantes) de la Licenciatura en Ciencias de la Educación (LCE), tres grupos (58 estudiantes) de la Licenciatura en Administración (LA), tres grupos (41 estudiantes) de la Licenciatura en Administración de Empresas Turísticas (LAET), cuatro grupos (75 estudiantes) de la Licenciatura en Psicología (LPS), cuatro grupos (85 estudiantes) de Ingeniería Industrial y de Sistemas (IIS) y tres grupos (49 estudiantes) de Ingeniería en Software (ISW).
Variables
Fueron tomados doce índices agrupados en tres factores de deserción, resultantes de un análisis factorial exploratorio realizado por Álvarez (2016), con índices altos de consistencia interna por cada factor (el índice del coeficiente alpha de Cronbach varió entre entre 0.89 y 0.95 para los doce factores). El análisis previo de Álvarez fue realizado sobre la base de puntuaciones una escala tipo Likert de 1 a 5 puntos, con los tres estilos de respuestas siguientes: primer tipo de respuesta, siempre (5), la mayoría de las veces sí (4), algunas veces sí, algunas veces no (3), la mayoría de las veces no (2) y nunca (1); segundo tipo de respuesta, totalmente de acuerdo (5), de acuerdo (4), neutral (3), en desacuerdo (2), muy en desacuerdo (1); y tercer tipo de respuesta, definitivamente sí (5), probablemente sí (4), indeciso (3), probablemente no (2) y definitivamente no (1). Cada índice es la suma total obtenido para cada factor, en total fueron incluidos doce índices que corresponde con tres factores generales:
1. Factores Internos al Alumnos (FIA), incluye tres factores académicos: Hábitos de Estudios (HE), Bajo Aprovechamiento Académico (BAA), y Vocacionales (V).
2. Factores Externos al alumno (FEA), conformado por tres factores institucionales: Programación de Horarios (PH), Administración del Programa Educativo (APE) y Práctica docente (PD), y por dos componentes de factores organizacionales: Servicio de Transporte (ST) y Apoyos Académicos (AA).
3. Factores Bilaterales (FB), conformado por dos componentes de factores personales: Insatisfacción de Expectativas (IE), Falta de Motivación (FM), y por dos componentes de Factores socioculturales: Integración por pares (IP) y Ambiente Universitario (AU)
Análisis de información
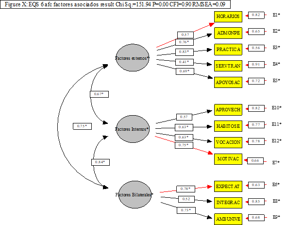
Considerando los doce índices de factores asociados con la deserción reportados por Álvarez (2016) y apegado a un marco sustantivo sobre factores asociados con la deserción (Zavala, González, Rodríguez, & Vázquez, 2015) se buscó confirmar el modelo teórico de estructuración factorial de los doce indicadores en tres factores generales. Con el Software de modelos de ecuaciones estructurales EQS 6.2, fue sometido a prueba, el modelo hipotético de validez convergente y divergente de constructos, que se muestra en la figura 2.

Figura 2. Modelo hipotético de análisis factorial confirmatorio de validez convergente y divergente de constructos de factores externos, factores internos y factores bilaterales, de deserción.
RESULTADOS
En la tabla 1 son mostrados los estadísticos descriptivos de cada índice por factor, incluyendo la media, los valores mínimo y máximo, y a la desviación estándar por cada factor.
Tabla 1.
Estadísticos descriptivos para los doce factores incluidos

La Tabla 2 muestra la matriz de correlaciones entre los índices de los doce factores asociados con la deserción, en la cual se puede observar correlaciones significativas con excepción de dos factores (Bajo Aprovechamiento Académico con Programación de Horarios, y Bajo Aprovechamiento Académico con Servicio de transporte), y correlaciones significativas entre componentes de los factores principales de deserción.
Tabla 2.
Matriz de correlación entre doce índices de factores asociados con la deserción en estudiantes universitarios
En la figura 3 es representado el modelo resultante de Análisis Factorial Confirmatorio utilizando los doce índices de factores asociados con la deserción. Se obtuvo un modelo confirmatorio con una aceptable bondad de ajuste (Chi cuadrada = 151.94; P = 0.00001; CFI = .91; RMSEA = .089; intervalo de confianza al 90% de RMSEA= .07, .10 y coeficiente de confiabilidad Rho = 0.86), y ratificó la estructuración de tres factores que covariaron moderadamente entre sí, pero uno de los índices de factores bilaterales cargó en factores internos, confirmando los siguientes: 1. Factores externos al alumno (Programación de Horarios; Administración del Programa Educativo; Práctica docente; Servicio de Transporte; Apoyos Académicos). 2. Factores internos al alumno (Hábitos de Estudios; Bajo Aprovechamiento Académico; Vocacionales; Falta de Motivación), y 3. Factores Bilaterales (Insatisfacción de Expectativas; Integración por pares; Ambiente Universitario).

Figura 3. Modelo resultante de análisis factorial confirmatorio de validez convergente y divergente de constructos de factores externos, factores internos y factores bilaterales, de deserción.
DISCUSIÓN
El objetivo de este trabajo fue someter a prueba un modelo tridimensional de factores asociados con la permanencia y deserción de estudiantes universitarios, conformado por tres factores; factores externos, factores internos y factores bilaterales, el primero conformado por cinco indicadores o variables manifiestas, el segundo por tres y el tercero por cuatro indicadores.
El modelo resultante de análisis confirmatorio, configuró la estructuración factorial de las doce variables incluidas en el estudio, en tres factores, con indicadores aceptables de convergencia y divergencia de constructos, lo cual respalda a la teoría sustantiva que indica que estas doce variables asociadas con la deserción se agrupan en tres: factores externos, factores internos y factores bilaterales.
El modelo final resultante, si bien configuró tres factores acordes con el marco teórico, también mostró una reestructuración distinta de las variables manifiestas en los factores internos y bilaterales, toda vez que la variable falta de motivación que teóricamente fue considerada como parte de los factores bilaterales, resultó ser un elemento de los factores internos. Sin embargo, esta nueva configuración de variables manifiestas es pertinente, dado que la falta de motivación es una variable que hace referencia a aspectos del propio estudiante, por ello era de esperarse que esta variable conjuntamente con hábitos de estudios, bajo aprovechamiento académico, y vocacionales, conformaran un mismo factor denominado Factores Internos al Alumno.
El modelo de análisis factorial confirmatorio resultante, también refleja la validez convergente y divergente de constructos de factores externos, internos y bilaterales asociados con la deserción de estudiantes universitarios, modelo que puede ser aplicado para estudios de diagnóstico de niveles de ejecución en cada uno de las doce variables asociadas, o para sacar perfiles por cada uno de los tres factores, y derivar estrategias de intervención para prevenir la deserción.
Sin embargo, una limitación importante de este estudio es que la validez convergente y divergente de constructos de factores asociados con la deserción de estudiantes universitarios, no han sido probadas con la población de alumnos que hayan abandonado temporal o definitivamente sus estudios. Como han reportado Castejón et al. (2015) los factores de motivos para la deserción tienen estructuras diferentes dependiendo si los alumnos son activos o han desertado. Asimismo, este modelo confirmado tendrá que probar su valor predictivo en estudios que permitan monitorear el avance de las trayectorias formativas y de la implementación de planes y programas de estudio, para poder describir y explicar tanto la permanencia, el éxito académico, así como el abandono temporal o definitivo de los estudios universitarios (Aulck, Velagapudi, Blumenstock, & West, 2016; Borzovs et al, 2017; Brezavšček, Bach, & Baggia, 2017; Londoño, 2015).
Finalmente se recomienda que para futuros estudios se considere un análisis predictivo donde se tomen en cuenta los factores que se relacionan con la deserción como son el bajo aprovechamiento académico, el rezago y el abandono de materias, ya que esto ayudará a caracterizar con mayor facilidad a los alumnos que están en riesgo de desertar. También se recomienda que el instrumento sea aplicado a los alumnos en su primer año de ingreso a la universidad con la finalidad de identificar a aquellos que se encuentren en riesgo de abandonar sus estudios, lo cual permitirá diseñar estrategias para incidir en la deserción escolar y favorecer así los indicadores educativos.
FINANCIAMIENTO
El proyecto de intervención educativa para atender factores asociados a la deserción "PROFAPI_2017_0100" fue financiado por el Instituto Tecnológico de Sonora.
CONFLICTO DE INTERÉS
Los autores expresamos que no presentamos conflictos de interés al redactar el manuscrito.
REFERENCIAS
Acosta, Ma. del S. (2009). Los procesos de aprendizaje y su incidencia en la deserción estudiantil en el Programa de Química Farmacéutica de la Universidad de Cartagena. Psicología desde el Caribe, (24), 26-58.
Álvarez, M. (2016). Diseño, validez y confiabilidad de un Instrumento para Identificar los factores que Influyen en los índices de deserción escolar en el Instituto Tecnológico de Sonora. Tesis de maestría en Educación, ITSON, Guaymas
Anijovich, R. & Mora, S. (2009). Estrategias de enseñanza. Otra mirada al quehacer en el aula. Argentina: Aique grupo editor.
Ariza, S. & Marín, D. (2009). Factores intervinientes en la deserción escolar de la Facultad de Psicología, Fundación Universitaria Los Libertadores. Tesis Psicológica. Red de Revistas Científicas de América Latina y el Caribe, (4), 72-85.
Astorga, L. & Ojeda, S. (2009). La motivación de logro y expectativas de vida en estudiantes de la Licenciatura en psicología educativa de la U.P.N., Ajusco (Tesis). Universidad Pedagógica Nacional, México.
Aulck, L., Velagapudi, N., Blumenstock, J., & West, J. (2016). Predicting student dropout in higher education. arXiv preprint arXiv:1606.06364.
Balmori, E., De la Garza, M., & Guzmán, E. (2013). Diseño y Validación de un instrumento para determinar las variables de deserción en los Institutos Tecnológicos. Revista. Pistas Educativas, 33(101), 291-302.
Bazán, A. & Félix, M. (en prensa). Abandono escolar en una secundaria rural de Guerrero. Antecedentes académicos y contexto. En A. Bazán, I. González, E. Hernández, M. Vázquez y M. Zavala (Coordinadores), Investigación e intervención educativa en contextos escolares. Consideraciones desde la psicología y los procesos educativos. México: ITSON – Rosa Ma. Porrúa.
Benavides, P., Yaselga, B., & Yépez, P. (2010). Factores que intervienen en la deserción de los estudiantes de segundo y cuarto semestres de la carrera de enfermería. Facultad de Ciencias de la Salud, Universidad Técnica del Norte, periodo académico septiembre 2009-agosto 2010. Recuperado de http://hdl. handle.net/123456789/711
Borzovs, J., Kozmina, N., Niedrite, L., Solodovnikova, D., Straujums, U., Zuters, J., & Klavins, A. (2017, September). Can SQ and EQ Values and Their Difference Indicate Programming Aptitude to Reduce Dropout Rate? In Advances in Databases and Information Systems vol 767 (pp. 285-293). Springer, Cham, Estados Unidos.
Brezavšček, A., Bach, M. P., & Baggia, A. (2017). Markov Analysis of Students’ Performance and Academic Progress in Higher Education. Organizacija, 50(2), 83-95.
Carnevali, R. & Kallman, E. (2007). La importancia de los grupos en el comportamiento juvenil. Especial consideración con la pluralidad de malhechores del Art. 456 bis N° 3 del Código Penal. Polític. Crim, (4), 1-24.
Carrillo, A. & Ramírez, S. (2011). Expectativas académicas y laborales de estudiantes próximos a egresar de una licenciatura en Psicología Educativa (Tesis de licenciatura). Disponible en http://digitalacademico.ajusco.upn.mx:8080/tesis/handle/123456789/9257
Castejón, A., Ruiz, M., & Arriaga, J. (2015). Factores/perfiles de los motivos de abandono universitario en la Universidad Politécnica de Madrid. Ponencia presentada en la V Conferencia latino americana sobre el abandono en la educación. Talca, Chile. Disponible en: http://revistas.utp.ac.pa/index.php/clabes/article/view/1122
Castro, B. & Rivas, G. (2006). Estudio sobre el fenómeno de la deserción y retención escolar en localidades de alto riesgo. Sociedad Hoy, 11, 35-72
Centro de Microdatos de la Universidad de Chile (2008). Estudio sobre causas de la deserción universitaria Informe final. Recuperado de http://www.oei.es/pdf2/causas-desercion-universitaria-chile.pdf
Corengia, A., Pita, M., Mesurado, B., & Centeno, A. (2013). La predicción de rendimiento académico y deserción en estudiantes universitarios. Liberabit, 19(1), 101-112.
Cuevas y García, 2013; En A. Bazán y C. Butto (Coordinadores), Psicología y contextos educativos. México: Universidad Pedagógica Nacional
Donoso, S. y Schiefelbein, E. (2007). Análisis de los modelos explicativos de retención de estudiantes en la universidad: una visión desde la desigualdad social. Estudios Pedagógicos XXXIII, 1, 7-27
Fleming, B., Howard, K., Perkins, E., & Pesta, M. (2005). The college environment: Factors influencing student transition and their impact on academic advising. The Mentor, 7, 1-9.
Felgueroso, F., Gutiérrez-Domènech, M. & Jiménez-Martín, S. (2014). Dropout trends and educational reforms: the role of the LOGSE in Spain. IZA Journal of Labor Policy, 3:9. doi: 10.1186/2193-9004-3-9
Ginevra, M. C., Magnano, P., Lodi, E., Annovazzi, C., Camussi, E., Patrizi, P., & Nota, L. (2018). The role of career adaptability and courage on life satisfaction in adolescence. Journal of adolescence, 62, 1-8.
González, A. (2002). Reflexiones sobre los factores que influyen en la deserción escolar del adolescente (Tesina). Universidad Pedagógica Nacional: México.
González, L. (2005). Estudio sobre la repitencia y deserción en la educación superior chilena. Chile: Digital Observatory for higher education in Latin America and The Caribbean.
Instituto Nacional para La Evaluación de la Educación, INEE (2017). Panorama educativo de México 2016. Indicadores del sistema educativo nacional educación básica y media superior. México: INEE
Londoño, C. (2015). Optimismo y salud positiva como predictores de la adaptación a la vida universitaria. Acta colombiana de psicología, 12(1), 95-107.
Mateus, M., Herrera, C., Perilla, C., Parra, G. & Vera, A. (2011). Factores presentes en la deserción universitaria en la Facultad de Psicología de la Universidad De San Buenaventura, sede Bogotá en el periodo comprendido entre 1998-2009. Psychologia. Avances de la disciplina, 5(1), 121-133.
Montmarquette, C., Mahseredjian, S., & Houle, R. (2001). The determinants of university dropouts: a bivariate probability model with sample selection. Economics of education review, 20(5), 475-484.
Ordóñez, Á. (2012). Hábitos de Estudio. Obtenido de Universidad Mesoamericana. Quetzaltenango: http://www.mesoamericana.edu.gt/wp-content/uploads/2012/04/H%C3%A1bitos-de-estudio.pdf
Organización para la Cooperación y Desarrollo Económico, OCDE (2014). Panorama de la Educación 2014. Nota país, 1-13. Recuperado de https://www.oecd.org/edu/Mexico-EAG2014-Country-Note-spanish.pdf
Perpetua, S. (2013). La vocación como base de un futuro profesional exitoso. Revista. Escritores en la Facultad, 9(81), 72-74.
Sánchez, G., Navarro, W., & García, A. D. (2009). Factores de Deserción Estudiantil en la Universidad Surcolombiana Sede Neiva 2002-2005. Paideia Surcolombiana, (14), 97-103. doi: 10.25054/01240307.1083
Santiago, V. (2009). Relación entre aprovechamiento académico y hábitos de estudio de los estudiantes en el nivel elementa (tesina). Universidad Metropolitana de Puerto Rico, Puerto Rico. Recuperado de http://www.suagm.edu/umet/biblioteca/UMTESIS/Tesis_Educacion/Curriculo_ens_2010/VSantiagoGonzalez_11122009.pdf
Secretaría de Seguridad Pública de México (2011). Deserción Escolar y Conductas de Riesgo en Adolescentes. México: SSP.
Skuka, A. (2015). Pedagogical Explanation Methods of Teaching Matrix Programming Operations: Effects on Students’ Achievements in IPCs. European Journal of Interdisciplinary Studies, 3(1), 69-78.
Suárez, V., Guerrero, Á. y Castrillón, O. (2013). Programación de Horarios Escolares basados en Ritmos Cognitivos usando un Algoritmo Genético de Clasificación No-dominada, NSGA-II. Información tecnológica, 24(1), 103-114. https://dx.doi.org/10.4067/S0718-07642013000100012
Tinto, V. (1975). Dropout from higher education: A theoretical synthesis of recent research. Review of educational research, 45(1), 89-125.
Tinto, V. (1982). Limits of theory and practice of student attrition. Journal of Higher Education, 3(6), 687-700.
Tinto, V. (2006). Research and practice of student retention: What next?. Journal of College Student Retention: Research, Theory & Practice, 8(1), 1-19.
Velázquez, R. (2004). Análisis del programa de la asignatura de orientación vocacional. Estudio de caso, en la escuela preparatoria número 2 de la Universidad Autónoma del Estado de Hidalgo (tesis de maestría). Universidad Autónoma de Hidalgo, Hidalgo. Disponible en https://www.uaeh.edu.mx/docencia/Tesis/icshu/maestria/documentos/Analisis%20del%20programa%20de%20la%20asignatura.pdf
Vélez, A. & Roa, C. (2005). Factores asociados al rendimiento académico en estudiantes de medicina. Educación Médica, 8(2), 74-82.
Vinent, R. (2006). Introducción a la metodología del estudio. Barcelona: Mitre.
Zavala, M. A., González, I., Rodríguez, A. M. & Vázquez, M. A. (2015). Factores asociados a la deserción escolar. Estudio exploratorio basado en la experiencia del desertor. En R. Pérez, A. Rodríguez & E. Álvarez (Eds.), Innovación en la educación superior desafíos y propuestas. (pp. 297-301). Ediciones de la Universidad de Oviedo.