http://dx.doi.org/10.24016/2024.v10.389
ORIGINAL ARTICLE
Psychometric evidence of the Wong-Law Emotional
Intelligence Scale (WLEIS) in university students from Lambayeque-Peru
Evidencias psicométricas de la Wong-Law Emotional Intelligence
Scale (WLEIS) en universitarios de Lambayeque-Perú
Katy Mendoza-Flores1,
Herminia Aldaz-Velasquez1, Vranna
Juárez-Adrianzén1, Lucía Panta-Carrillo1, José
Gamarra-Moncayo1*y Edmundo Arévalo-Luna1
1Universidad Católica
Santo Toribio de Mogrovejo, Chiclayo, Peru.
* Correspondence
to: gamarramoncayoj@gmail.com
Received: January 10, 2024 | Reviewed: February 22, 2024 | Accepted: February 28, 2024 | Published Online: March 02, 2024.
CITE AS:
Mendoza-Flores, K., Aldaz-Velasquez, H., Juárez-Adrianzén, V., Panta-Carrillo, L.,
Gamarra-Moncayo, J., & Arévalo-Luna, E. (2024). Psychometric evidence of the Wong-Law Emotional
Intelligence Scale (WLEIS) in university students from Lambayeque-Peru. Interacciones, 10, e389. http://dx.doi.org/10.24016/2024.v10.389
ABSTRACT
Introduction: Emotional intelligence (EI) is a key skill for the
personal and academic development of university students. Therefore, it is
appropriate to have relevant instruments to measure this construct.
Objective: This study aims to
analyze the evidence of validity and reliability of the Wong-Law Emotional
Intelligence Scale (WLEIS) in university students in the region of Lambayeque,
Peru. Method: Our study has an
instrumental design. We applied a virtual questionnaire distributed in social
networks to 317 university students (124 males and 193 females) from different
professional careers, aged between 18 and 30 years (M=20.3; SD=2.7).
Confirmatory factor analysis was performed (WLSMV estimator), and internal
consistency was assessed. Result: We
found four correlated factors, higher order, and bifactor, the first being the
one with the best-fit indices: X2(98) = 262.63, p < .001, CFI = .97, TLI =
.96, RMSEA = .07 [CI 90%; .06 - .08], SRMR = .04 and WRMR = .91. Internal
consistency results using the omega coefficient are ωSEA
= .81, ωOEA= .79, ωUOE= .84
and ωROE = .85. Conclusion:
The WLEIS in university students in the Lambayeque region of Peru has
sufficient evidence of validity and reliability to guarantee the relevance of
its application.
Keywords:
Emotional Intelligence; University Students; Validity; Reliability; Testing
Instrument.
RESUMEN
Introducción: La inteligencia
emocional (IE) es una habilidad clave para el desarrollo personal y académico
de los estudiantes universitarios. Por ello, es conveniente disponer de
instrumentos pertinentes para medir este constructo. Objetivo:
El presente estudio tiene como objetivo analizar las evidencias de validez y
confiabilidad de la Escala de Inteligencia Emocional de Wong-Law (WLEIS) en estudiantes universitarios de la región de
Lambayeque, Perú. Método: Nuestro
estudio tiene un diseño instrumental. Aplicamos un cuestionario virtual
distribuido en redes sociales a 317 estudiantes universitarios (124 varones y
193 mujeres) de diferentes carreras profesionales, con edades comprendidas
entre 18 y 30 años (M=20,3; DE=2,7). Se realizó un análisis factorial
confirmatorio (estimador WLSMV) y se evaluó la consistencia interna. Resultados: Se encontraron cuatro
factores correlacionados, de orden superior, y bifactoriales, siendo el primero
el que presentó los índices de mejor ajuste: X2(98) = 262.63, p < .001, CFI
= .97, TLI = .96, RMSEA = .07 [IC 90%; .06 - .08], SRMR = .04 y WRMR = .91. Los
resultados de consistencia interna utilizando el coeficiente omega son ωSEA = .81, ωOEA= .79, ωUOE= .84 y ωROE = .85. Conclusión: La WLEIS en estudiantes
universitarios de la región Lambayeque del Perú tiene suficientes evidencias de
validez y confiabilidad para garantizar la pertinencia de su aplicación.
Palabras claves: Inteligencia
Emocional; Estudiantes Universitarios; Validez; Confiabilidad; Instrumento de
Evaluación.
INTRODUCTION
It has been evidenced that emotional intelligence (EI)
meets the standards to be considered an intelligence (Mayer et al., 1999),
being important in different areas where people develop, since it is important
for personal growth, effective leadership and well-being in general, due to its
ability to unify emotions and reasoning, besides being a skill that can be
trained, changed, developed and improved (Güell,
2013). In fact, it allows facing different situations through the development
of its skills, so as to achieve a higher probability
of success (Gutiérrez, 2020). However, in the field of university education, it
has been evidenced that students, as a result of the
COVID-19 pandemic, found it more difficult to achieve the best way to behave in
their daily lives, added to academic stress, training requirements and personal
difficulties, among others (Yang et al., 2022).
Indeed, the importance of this concept is highlighted
in the literature as a key to face the challenges of
life during the university stage, also considering that, nowadays, we are in
the post-pandemic stage, where students are in the process of readjusting to
face-to-face classes. In this context, Checa-Domene et al. (2022), in Spain,
found that EI predicts a decrease in pessimism and the maintenance of adequate
levels of self-esteem. This leads to think that EI is
a necessary and transcendent factor for mental health care (Silva-Ramos et al.,
2020).
In this regard, it is recognized that it is relevant
to measure EI in processes related to academic stress or anxiety, whose
association has been demonstrated (Shi et al., 2022); similarly, it is
advisable to investigate the level of EI that university students have and to
encourage it, given its impact on education (Puertas-Molero et al., 2020), as
shown, for example, by the study carried out by Gutiérrez (2020) where the
existence of differences in EI referred to sex was shown, since women obtained
higher scores than men in relation to attention and emotional regulation; on
the other hand, it has been proven that EI, together with resilience and
self-esteem, are predictors of life satisfaction (Vilca-Pareja et al., 2022),
and it is also capable of predicting academic performance (Estrada-Guillen et
al., 2022; Pishghadam et al., 2022).
In the case of Latin America, Moreno et al. (2023)
have pointed out that EI could play a crucial role in improving academic
performance, well-being and emotional environment among university students. In
this context, a study in Peru conducted by Palomino and Almenara (2019)
examined EI levels in a group of university students, taking
into account the expected level of competencies achieved, finding that,
in men there were no differences; however, women with initial level of
achievement obtained higher EI scores than those of higher achievement.
Given these situations, there is interest in having a
valid and reliable instrument to measure EI in university students in the
Lambayeque region, recognizing that this construct
helps to react positively to the tension and stress of this stage (Gutiérrez,
2020). For this purpose, there are different proposals of instruments according
to age groups and preferences by context. Among them, the Wong-Law Emotional
Intelligence Scale (WLEIS) (Wong and Law, 2002) stands out, which measures EI
from a self-report perspective of ability, composed of four dimensions (Extremera et al., 2019), following the theoretical model of
Mayer and Salovey (1997).
In relation to what was previously mentioned, this
questionnaire has versions adapted at the international level, for example, in
Cuban stomatology students (Carranza-Esteban et al., 2022), university students
and people from the Spanish community (Extremera et
al., 2019) and adolescents and adults in China (Kong, 2017). At the Latin
American level, it was validated in Chilean managers (Acosta-Prado and
Zarate-Torres, 2019). In the Peruvian context, it has been adapted in nursing
students (Merino-Soto et al., 2019) and adults (Merino-Soto et al., 2016), both
in the city of Lima. Thus, it is also necessary to take into
account that, in the previously cited versions, the factorial structure
of the instrument was of four correlated factors; however, analyses with higher
order and bifactor structures have been reported (Di et al., 2020). On the
other hand, it is relevant to consider that there are other scales that measure
EI as a skill, for example, the Mayer Salovey-Caruso Emotional Intelligence
Test (MSCEIT; Extremera et al., 2006) or the
Emotional Quotient Inventory: short form (EQi: S; Esnaola et al., 2016).
Despite the importance of an adequate level of EI,
considering that it contributes significantly to establishing effective
interpersonal relationships, facilitating adaptation, strengthening resilience,
promoting teamwork, and improving learning and communication (Idrogo and
Asenjo, 2021), in the Lambayeque region we do not have validated versions of
the WLEIS in university students.
Therefore, having analyzed the positive implications
of EI measurement in the university context, the present study aims to analyze
the evidence of validity and reliability of the Wong-Law Emotional Intelligence
Scale (WLEIS) in university students in the Lambayeque region of Peru, since no
publication of its psychometric analysis in this city has been found in the
literature.
METHOD
Design
The present study is an instrumental study, since it
is aimed at obtaining psychometric evidence of a measurement instrument (Ato et
al., 2013).
Participants
Snowball sampling was performed. A total of 317 female
(n= 193; 60.9%) and male (n= 124; 39.1%) students, aged 18 to 30 years (M=
20.3; SD= 2.7), from 5 universities in the Lambayeque region, from different
professional careers, were included by sending a virtual form in June 2023. The
distribution by academic cycles is as follows: first (n= 28; 8.8%), second (n=
30; 9.5%), third (n= 38; 12%), fourth (n= 23; 7. 3%), fifth (n= 123; 38.8%),
sixth (n= 16; 5%), seventh (n= 35; 11%), eighth (n= 11; 3.5%), ninth (n= 9;
2.8%), tenth (n= 2; 0.6%), twelfth (n= 2; 0.6%). Eleven participants who
indicated they came from a university outside the Lambayeque region were
excluded.
Instrument
The WLEIS was initially created by Wong and Law (2002)
in China. For this study, the instrument used was the version of the scale
validated by Extremera et al. (2019) in which 1460
adults participated, made up of university students and settlers of the Spanish
community. It is a self-report scale that measures emotional intelligence with
16 items distributed in four dimensions: 1) evaluation of own emotions (SEA);
2) evaluation of others' emotions (OEA); 3) use of emotions (UOE), and 4)
regulation of emotions (ROE). The response alternatives range from 1 (strongly
disagree) to 7 (strongly agree).
In their study, they reported that the instrument has
adequate internal consistency and criterion validity in relation to the
original instrument. They applied confirmatory factor analysis, obtaining good
fit indexes (X2=610.303, NNFI= .947, CFI= .954 and RMSEA= .068). To determine
reliability, they used the alpha coefficient, whose results were adequate,
ranging from .79 to .84 in its dimensions.
Procedure
Before applying the instrument to the target sample, a
pilot test was conducted on 20 university students in order to check the
understanding of the items, opting to reduce the response options from 7 to 5
(strongly agree, agree, neither agree nor disagree, disagree, strongly
disagree), because most of the initial participants expressed confusion in
deciding between one of the 7 alternatives as they considered them to be too
many options. It should be noted that this reduction has also been executed in a
previous Peruvian study (Merino-Soto et al., 2019).
Subsequently, to have greater access to the population
and at the same time optimize physical resources, the instrument was applied
virtually using Google forms, which were available for 14 days. For its
dissemination, social networks were used, and the message included a brief
explanation of the objective and scope of the research.
Data
analysis
Initially, the univariate descriptive statistics of
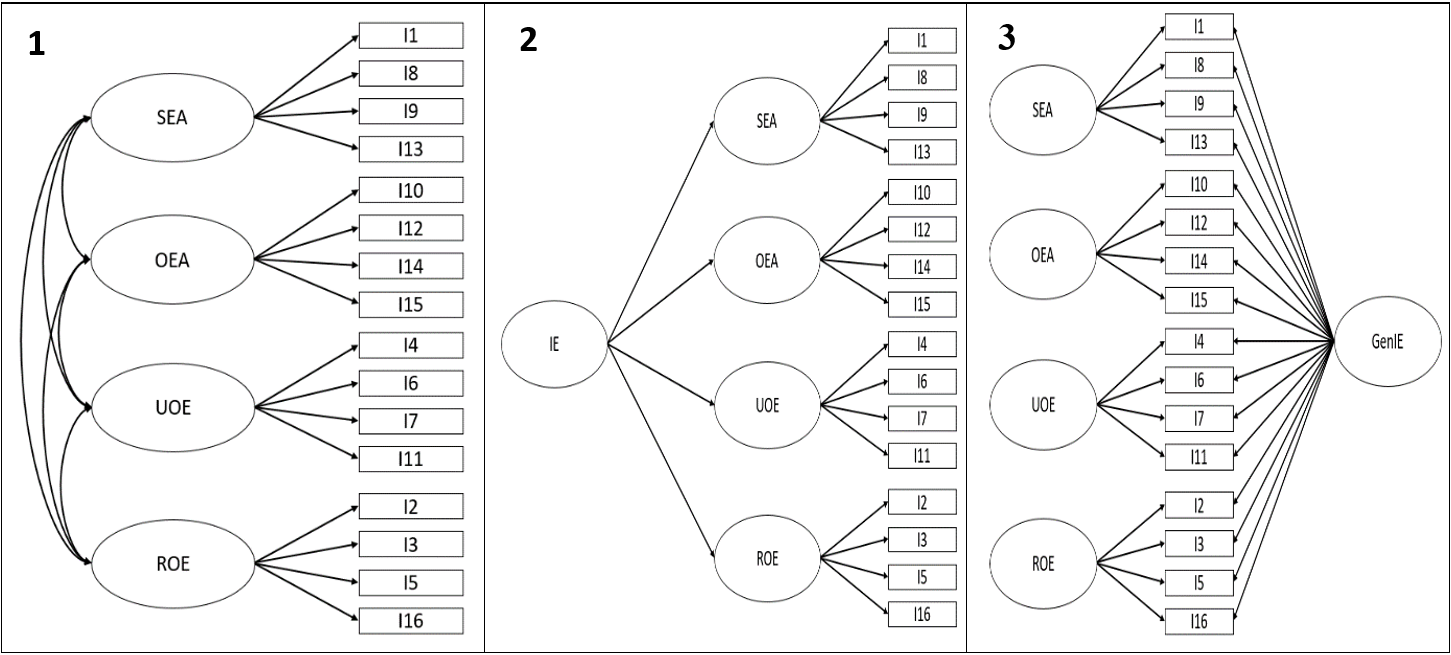
the items were verified. Three structural models were tested: four correlated
factors, higher order and bifactor (Figure 1). For the confirmatory factor
analysis (CFA), the Weighted Least Square Mean and Variance Adjusted (WLSMV)
estimator was used, considering the use of the polychoric
correlation matrix and because it is the most recommended given the ordinal
nature of the variables (Kline, 2023). The comparative fit indices (CFI),
Tucker-Lewis index (TLI), root mean square error of
approximation (RMSEA), standardized root mean square residual (SRMR) and
Weighted Root Mean Square Residual (WRMR) were taken into account, the latter
being suitable for ordinal variables (DiStefano et al., 2017). To determine a
good fit, CFI values > .95, TLI > .95, RMSEA < .08 and SRMR < .05
(Whittaker and Schumacker, 2022) and WRMR < 1 (DiStefano et al., 2017) were
considered. As for reliability, it was verified through internal consistency
analysis using the omega coefficient and its variants according to the
structural model (higher-order omega [ωho] and
hierarchical omega [ωh]).
These procedures were executed in R software with its
RStudio interface version 2023.06.0, specifically using the packages lavaan version 0.6-15 (Rossel et al., 2023), psych version
2.3.6 (Revelle, 2023) and semTools version 0.6-5
(Jorgensen et al., 2022).
Ethical
aspects
Fundamental aspects of the ethical principles of
psychologists and code of conduct (American Psychological Association, 2017)
were taken into consideration, since the participants, before answering the
items, were shown the informed consent through a specific item requesting their
acceptance, emphasizing that their participation was voluntary, and that the
confidentiality of the information provided is guaranteed. Likewise, the
corresponding credit has been given to each author who served as a source of
information.

Figure
1. Models tested by confirmatory
factor analysis.
Note. 1: Four
correlated factors, 2: Higher order, 3: Bifactor. EI: Emotional intelligence,
SEA: Self-emotional appraisal, OEA: Other´s emotional appraisal. ROE:
Regulation of emotion. UOE: Use of emotions. GenEI: General Emotional
Intelligence
RESULTS
Descriptive
statistics
Regarding the descriptive analysis of the items (Table
1), it was verified that they have adequate skewness and kurtosis indicators,
within the range +/- 1.5 (Ferrando and Anguiano-Carrasco, 2010), except for
items 6, 12, 14 and 15.
Table 1. Results of the univariate descriptive statistics of the
WLEIS items.
|
Items |
M |
SD |
g1 |
g2 |
|
1 |
3.68 |
0.99 |
-0.70 |
0.09 |
|
2 |
3.55 |
0.95 |
-0.48 |
-0.10 |
|
3 |
3.33 |
1.03 |
-0.32 |
-0.42 |
|
4 |
3.99 |
0.96 |
-0.99 |
0.76 |
|
5 |
3.52 |
0.92 |
-0.50 |
0.05 |
|
6 |
3.98 |
0.88 |
-1.05 |
1.59 |
|
7 |
3.81 |
0.94 |
-0.77 |
0.47 |
|
8 |
3.71 |
0.93 |
-0.95 |
1.04 |
|
9 |
3.60 |
0.91 |
-0.66 |
0.39 |
|
10 |
3.85 |
0.97 |
-0.90 |
0.57 |
|
11 |
3.69 |
0.92 |
-0.77 |
0.63 |
|
12 |
3.93 |
0.85 |
-1.09 |
1.91 |
|
13 |
3.67 |
0.85 |
-0.86 |
1.11 |
|
14 |
3.96 |
0.86 |
-1.10 |
1.89 |
|
15 |
3.94 |
0.86 |
-1.07 |
1.90 |
|
16 |
3.65 |
0.87 |
-0.64 |
0.60 |
Note. M = Mean; SD = Standard deviation; g1 = Asymmetry; g2 = Kurtosis
Polychoric correlations
The matrix of polychoric
correlations of the items was subsequently calculated (Table 2), being relevant
in the analysis of data with polytomous response options with a view to
applying CFA to confirm the internal structure of a measurement instrument
(Freiberg et al., 2013). The indexes identifying the correlations between items
belonging to the same dimension were placed in bold, the values ranging from
.43 to .75.
Table 2. Matrix of polychoric
correlations of the WLEIS items.
|
Item |
I1 |
I2 |
I3 |
I4 |
I5 |
I6 |
I7 |
I8 |
I9 |
I10 |
I11 |
I12 |
I13 |
I14 |
I15 |
I16 |
|
I1 (SEA) |
- |
|||||||||||||||
|
I2 (ROE) |
0.53 |
- |
||||||||||||||
|
I3 (ROE) |
0.46 |
0.6 |
- |
|||||||||||||
|
I4 (UOE) |
0.37 |
0.5 |
0.4 |
- |
||||||||||||
|
I5 (ROE) |
0.50 |
0.8 |
0.6 |
0.5 |
- |
|||||||||||
|
I6 (UOE) |
0.39 |
0.5 |
0.4 |
0.6 |
0.60 |
- |
||||||||||
|
I7 (UOE) |
0.39 |
0.5 |
0.4 |
0.6 |
0.44 |
0.75 |
- |
|||||||||
|
I8 (SEA) |
0.43 |
0.4 |
0.4 |
0.5 |
0.50 |
0.53 |
0.50 |
- |
||||||||
|
I9 (SEA) |
0.50 |
0.5 |
0.5 |
0.5 |
0.57 |
0.53 |
0.51 |
0.66 |
- |
|||||||
|
I10 (OEA) |
0.14 |
0.1 |
0.2 |
0.3 |
0.23 |
0.35 |
0.28 |
0.33 |
0.32 |
- |
||||||
|
I11 (UOE) |
0.33 |
0.4 |
0.4 |
0.6 |
0.44 |
0.59 |
0.62 |
0.44 |
0.50 |
0.30 |
- |
|||||
|
I12 (OEA) |
0.22 |
0.3 |
0.3 |
0.4 |
0.42 |
0.47 |
0.43 |
0.41 |
0.45 |
0.57 |
0.44 |
- |
||||
|
I13 (SEA) |
0.53 |
0.6 |
0.5 |
0.4 |
0.64 |
0.55 |
0.46 |
0.63 |
0.73 |
0.31 |
0.46 |
0.49 |
- |
|||
|
I14 (OEA) |
0.28 |
0.4 |
0.3 |
0.5 |
0.37 |
0.41 |
0.41 |
0.40 |
0.35 |
0.43 |
0.38 |
0.69 |
0.47 |
- |
||
|
I15 (OEA) |
0.18 |
0.3 |
0.3 |
0.4 |
0.29 |
0.37 |
0.36 |
0.39 |
0.33 |
0.44 |
0.37 |
0.60 |
0.39 |
0.69 |
- |
|
|
I16 (ROE) |
0.38 |
0.5 |
0.7 |
0.4 |
0.68 |
0.43 |
0.35 |
0.44 |
0.53 |
0.26 |
0.43 |
0.48 |
0.64 |
0.44 |
0.41 |
- |
Note. SEA: self-emotional appraisal; OEA: other's emotional appraisal; ROE:
regulation of emotion; UOE: use of emotion. The indexes placed in bold refer to
the correlations between items of the same dimension.
Structural
model comparisons by confirmatory factor analysis
Three models found in the literature were tested: four
correlated factors, higher order and bifactor (Di et al., 2020). In Table 3, it
is evident that the four-factor correlated model exhibits slightly better
indices compared to the higher order and bifactor structures.
Table 3. Fit indexes of the structural models tested.
|
Models |
X2(gl) |
p |
CFI |
TLI |
RMSEA [IC 90%] |
SRMR |
WRMR |
|
4 correlated factors |
262.63 (98) |
< 0.001 |
1 |
1 |
0.07 [0.06; 0.08] |
0.04 |
0.91 |
|
Higher order model |
283.42 (100) |
< 0.001 |
1 |
1 |
0.08 [0.06; 0.09] |
0.05 |
0.99 |
|
Bifactor model |
275.53 (88) |
< 0.001 |
1 |
1 |
0.08 [0.07; 0.09] |
0.05 |
0.94 |
Table 4 shows the standardized factor loadings,
according to the structure of four correlated factors, since it was the model
that obtained the best fit indexes compared to the others that were tested.
Table 4. Standardized factor loadings for the WLEIS items,
according to the 4-factor correlated model.
|
|
Item |
F1 |
F2 |
F3 |
F4 |
|
SEA |
(I1) Most of the time I know how to distinguish
the reasons for my feelings. |
0.63 |
|||
|
SEA |
(I8) Most of the time I know whether
or not I am happy. |
0.750 |
|||
|
SEA |
(I9) I really understand how I feel. |
0.82 |
|||
|
SEA |
(I13) I am able to
understand my emotions. |
0.87 |
|||
|
OEA |
(I10) I am sensitive to the feelings and emotions
of others. |
0.59 |
|||
|
OEA |
(I12) I can understand the emotions of the people
around me. |
0.87 |
|||
|
OEA |
(I14) I am a good observer of other people's
emotions. |
0.84 |
|||
|
OEA |
(I15) I always know my friends' emotions through
their behavior. |
0.76 |
|||
|
UOE |
(I4) I set goals and give my all to achieve them |
0.77 |
|||
|
UOE |
(I6) I encourage myself to perform my activities
to the best of my ability. |
0.86 |
|||
|
UOE |
(I7) I am a self-motivated person. |
0.82 |
|||
|
UOE |
(I11) I tell myself that I am a competent person. |
0.75 |
|||
|
ROE |
(I2) I am able to
control my own emotions. |
0.8 |
|||
|
ROE |
(I3) I can calm down easily when I feel angry. |
0.74 |
|||
|
ROE |
(I5) I have good control of my own emotions. |
0.89 |
|||
|
ROE |
(I16) I am able to
control my temperament and handle difficulties rationally. |
0.8 |
|||
|
|
Correlations between factors |
F1 |
F2 |
F3 |
F4 |
|
F1 |
Self-Emotional Appraisal (SEA) |
- |
|||
|
F2 |
Others' Emotions Appraisal (OAS) |
0.6 |
- |
||
|
F3 |
Use of Emotions (UOE) |
0.75 |
0.63 |
- |
|
|
F4 |
Regulation of emotions (ROE) |
0.82 |
0.52 |
0.7 |
- |
Reliability
Reliability was verified by internal consistency
analysis through the omega coefficient formula, obtaining adequate values for
the model of four correlated factors (ωSEA = .81, ωOEA= .79, ωUOE= .84 and ωROE = .85), higher order (ωho=
.84) and bifactor (ωh= .84).
DISCUSSION
EI refers to the ability to manage adverse emotions in
a more fluid basis, giving people greater opportunities to achieve happiness;
likewise, by having empathic skills, an improved and broader capacity to relate
to others is achieved (García-Ancira, 2020). Indeed, evidence reveals that
those individuals who possess high emotional intelligence experience numerous
advantages both in their personal and professional spheres (Fernández-Berrocal
et al., 2022); and in the university context, EI is related to a better
emotional environment in the classroom, improves well-being and enhances
academic performance (Moreno et al., 2023).
Thus, the psychometric properties of the WLEIS were
examined in university students in the Lambayeque region, Peru, since it is a
well-known instrument used by several researchers, being of brief application
and adequate understanding (Merino-Soto et al., 2016).
After verifying the univariate descriptive and
inter-item correlations, the internal structure was analyzed, and it was found
that the four-factor correlated model had a slightly better fit than the
higher-order and bifactor models. This finding is consistent with that reported
in different studies with Spanish (Extremera et al.,
2019), Cuban (Carranza-Esteban et al., 2022) and Peruvian (Merino-Soto et al.,
2019) university students, suggesting that the WLEIS structure is applicable in
multiple realities, maintaining its factorial configuration. However, it
differs from that proposed by Di et al. (2020), who pointed to the bifactor
structure as the one that presented the best performance in Chinese university
students. Internal consistency was also reported, where the calculation of the
omega coefficient indicated ideal results for the four dimensions, and it can
be assumed that the instrument is reliable. Likewise, for the other two
structures tested, the internal consistency was also adequate.
It is important to point out that, although the
reported model of four correlated factors is configured as the best in relation
to the other two, these are not discarded, since their adjustment indexes are
within the acceptable cut-off points, and it is therefore recommended that they
be verified in subsequent studies that provide further evidence in this regard.
In this sense, the findings of this study have
important implications for both academic research and educational practice. In
the academic field, the validated instrument can serve as a robust tool for
future studies on the relationship between emotional intelligence and various
aspects of academic performance, psychological well-being, among others, of
university students. From a practical perspective, the use of this
questionnaire can facilitate the identification of specific areas of emotional
development that could benefit students in their academic and personal
trajectory. In addition, the validation of the instrument provides a solid
basis for its implementation in intervention and emotional skills development
programs, thus contributing to the promotion of the integral wellbeing of
university students.
Limitations
However, even though adequate psychometric evidence of
the scale has been demonstrated, it is necessary to consider some limitations,
such as, using a non-probabilistic sampling brings consequences on the external
validity of the study, not being possible to strongly ensure that these results
can be applied in participants with similar characteristics; likewise, the fact
of applying the instrument by virtual means may generate some selection biases.
In this sense, it is recommended for future research to select samples under
probabilistic criteria in order to guarantee their representativeness, as well
as to carry out face-to-face applications; similarly, it would be ideal for
these findings to be complemented in our context with invariance analysis and
with other sources of validity, such as, for example, evidence based on the
relationship with other variables.
Conclusion
It is concluded that the WLEIS has adequate evidence
of validity and reliability that guarantees a correct measurement of EI in
university students in the Lambayeque region of Peru, positioning it as the
first study to determine the psychometric properties of this scale in a sample
of higher education students in this city.
ORCID
Katy Mendoza-Flores: https://orcid.org/0009-0002-2371-0438
Herminia Aldaz-Velasquez: https://orcid.org/0009-0008-4779-190X
Vranna Juárez-Adrianzén: https://orcid.org/0009-0008-1404-6006
Lucía Panta-Carrillo: https://orcid.org/0009-0000-8262-042X
José Gamarra-Moncayo: https://orcid.org/0000-0002-0781-3616
Edmundo Arévalo-Luna: https://orcid.org/0000-0001-8948-7449
AUTHORS'
CONTRIBUTIONS
Katy Mendoza-Flores: Conception of the manuscript, data
collection, data analysis and interpretation, drafting of the manuscript.
Herminia Aldaz-Velasquez: Conception of the manuscript,
data collection, data analysis and interpretation, drafting of the manuscript.
Vranna Juárez-Adrianzén: Conception
of the manuscript, data collection, data analysis and interpretation, drafting
of the manuscript.
Lucía Panta-Carrillo: Conception of the manuscript,
data collection, data analysis and interpretation, drafting of the manuscript.
José Gamarra-Moncayo: Analysis and interpretation of
data, critical revision of the manuscript, approval of its last version,
statistical advice.
Edmundo Arévalo-Luna: Critical revision of the
manuscript, approval of the latest version of the manuscript.
SOURCE
OF FUNDING
This research was self-funded.
CONFLICT
OF INTERESTS
The authors declare that they have no conflict of
interest.
ACKNOWLEDGMENTS
Not applicable.
REVIEW
PROCESS
This study has been reviewed by three external
reviewers in double-blinded mode. The editor in charge
was David Villarreal-Zegarra. The review process is included as supplementary
material 1.
DATA
AVAILABILITY STATEMENT
The authors attach the database in
supplementary material 2.
STATEMENT
OF THE USE OF GENERATIVE ARTIFICIAL INTELLIGENCE
The authors declare that they have not made use of
artificial intelligence-generated tools for the creation of the manuscript, nor
technological assistants for the writing of the manuscript.
DISCLAIMER
OF LIABILITY
The authors are responsible for all statements made in
this article.
REFERENCES
Acosta-Prado, J. C. y
Zárate-Torres, R. A. (2019). Validation of
the Wong and Law Emotional Intelligence Scale for Chilean managers. Suma Psicológica,
26(2), 110-118. https://doi.org/10.14349/sumapsi.2019.v26.n2.7
American Psychological Association. (2017). Ethical principles of psychologists and code
of conduct (2002, amended effective June 1, 2010, and January 1, 2017). http://www.apa.org/ethics/code/index.html
Ato, M., López, J. y Benavente,
A. (2013). Un sistema de clasificación de los diseños de investigación en
psicología. Anales de Psicología, 29(3), 1038-1059. https://dx.doi.org/10.6018/analesps.29.3.178511
Carranza-Esteban, R.,
Mamani-Benito, O., Castillo-Blanco, R., Corrales-Reyes, I., Villegas-Maestre. y
Pedraza-Rodríguez, E. (2022). Validez y confiabilidad de la Wong-Law Emotional Intelligence
Scale (WLEIS) en estudiantes cubanos de Estomatología
en tiempos de COVID-19. Revista
Colombiana de Psiquiatría. https://doi.org/10.1016/j.rcp.2022.10.001
Checa-Domene,
L., Luque de la Rosa, A., Gavín-Chocano, O. y
Torrado, J. (2022). Students at Risk:
Self-Esteem, Optimism and Emotional Intelligence in Post-Pandemic Times? International Journal of Environmental
Research and Public Health, 19, 12499. https://doi.org/10.3390/ijerph191912499
DiStefano, C., Liu, J., Jiang, N. y Shi, D. (2017). Examination of the Weighted Root Mean Square Residual: Evidence for
Trustworthiness? Structural Equiation Modeling: A Multidisciplinary Journal, 25(3),
453-466. https://doi.org/10.1080/10705511.2017.1390394
Esnaola, I., Freeman, J., Sarasa, M., Fernández-Zabala, A. y Axpe, I. (2016). Validity evidence based on internal
structure of scores of the emotional quotient-inventory: Youth version short
(EQ-i: YV-S) in a Spanish sample. Spanish Journal of Psychology, 19, 1-9. https://doi.org/10.1017/sjp.2016.12
Estrada Guillén, M., Monferrer
Tirado, D. y Rodríguez Sánchez, A. (2022). The impact of COVID-19 on university
students and competences in education for sustainable development: Emotional
intelligence, resilience and engagement. Journal
of Cleaner Production, 380, 135057. https://doi.org/10.1016/j.jclepro.2022.135057
Extremera, N., Fernández-Berrocal, P. y Salovey, P. (2006).
Spanish version of the Mayer-Salovey-Caruso emotional intelligence test
(MSCEIT). Version 2.0: Reliabilities, age and gender differences. Psicothema, 18, 42-48. https://pubmed.ncbi.nlm.nih.gov/17295956/
Extremera, N., Rey, L. y
Sánchez-Álvarez, N. (2019). Validation of
the Spanish version of the Wong Law Emotional Intelligence Scale (WLEIS-S). Psicothema, 31(1), 94-100. http://doi.org/10.7334/psicothema2018.147
Fernández-Berrocal, P.,
Cabello, R., Gómez-Leal, R., Gutiérrez-Cobo, M. y Megías-Robles, A. (2022).
Nuevas tendencias en la investigación de la Inteligencia Emocional. Escritos de Psicología, 15(2), 144-147. https://doi.org/10.24310/espsiescpsi.v15i2.15842
Ferrando, J. y
Anguiano-Carrasco, C. (2010). El análisis factorial como técnica de
investigación en psicología. Papeles del
Psicólogo, 31(1), 18-33. https://www.redalyc.org/pdf/778/77812441003.pdf
Freiberg, A., Stover, J., De la Iglesia, G., y Fernández, M. (2013).
Correlaciones policóricas y tetracóricas
en estudios factoriales exploratorios y confirmatorios. Ciencias Psicológicas, 7(2), 151-164. http://www.scielo.edu.uy/scielo.php?script=sci_arttextypid=S1688-42212013000200005
García-Ancira, C. (2020). La
inteligencia emocional en el desarrollo de la trayectoria académica del
universitario. Revista Cubana de
Educación Superior, 39(2). http://scielo.sld.cu/scielo.php?script=sci_arttextypid=S0257-43142020000200015
Güell, M. (2013). ¿Tengo inteligencia emocional? Paidós.
Gutiérrez, N. (2020).
Inteligencia emocional percibida en estudiantes de educación superior: análisis
de las diferencias en las distintas dimensiones. Actualidades En Psicología, 34(128), 17–33. https://doi.org/10.15517/AP.V34I128.34469
Idrogo, D. I. y Asenjo, J. A.
(2021). Relación entre inteligencia emocional y rendimiento académico en
estudiantes universitarios peruanos. Revista
de Investigación Psicológica, 26, 69–79.
https://doi.org/10.53287/ryfs1548js42x
Jorgensen, T. D., Pornprasertmanit, S., Schoemann,
A. M. y Rosseel, Y. (2022). semTools: Useful tools for structural equation modeling. R package
version 0.5-6. https://CRAN.R-project.org/package=semTools
Kline, R. (2023). Principles
and Practice of Structural Equation Modeling. (5th ed). The Guilford Press.
Kong, F. (2017). The validity of the Wong and Law
Emotional Intelligence Scale in a Chinese sample: Tests of measurement
invariance and latent mean differences across gender and age. Personality and Individual Differences, 116,
29–31. http://dx.doi.org/10.1016/j.paid.2017.04.025
Mayer, J. D., Caruso, D. y
Salovey, P. (1999). Emotional intelligence
meets traditional standards for an intelligence. Intelligence, 27(4), 267-298. https://doi.org/10.1016/S0160-2896(99)00016-1
Merino-Soto, C., Angulo-Ramos,
M. y López-Fernández, V. (2019). Escala de inteligencia Emocional Wong-Law (WLEIS) en estudiantes de Enfermería peruanos. Educación Médica Superior, 33(1). http://scielo.sld.cu/pdf/ems/v33n1/1561-2902-ems-33-01-e1473.pdf
Merino-Soto, C.,
Lunahuaná-Rosales, M. y Kumar, R.
(2016). Validación estructural del Wong-Law Emotional Intelligence Scale (WLEIS): Estudio preliminar en adultos. Liberabit. Revista
Peruana de Psicología, 22(1),
103-110. http://www.scielo.org.pe/pdf/liber/v22n1/a09v22n1.pdf
Moreno, N. M., Roldán, B. F.,
Mena, I. M., Castillo, M. E. y Rodríguez, B. L. (2023). Inteligencia Emocional
en el aula: Una Revisión de Prácticas y Estrategias para promover el Bienestar
Estudiantil. Ciencia Latina Revista
Científica Multidisciplinar, 7(2),
4731-4748. https://www.ciencialatina.org/index.php/cienciala/article/view/5683
Palomino, P. y Almenara, C. A.
(2019). Inteligencia Emocional en Estudiantes de Comunicación: Estudio
Comparativo bajo el Modelo de Educación por Competencias. Revista Digital de Investigación en Docencia Universitaria, 13(1), 1-16. https://doi.org/10.19083/ridu.2019.840
Pishghadam, R., Faribi, M., Kolahi, M., Shadloo, F., Gholami, MJ. y Shayesteh, S. (2022). Intelligence,
emotional intelligence, and emo-sensory intelligence: Which one is a better
predictor of university students’ academic success? Frontiers in Psychology, 13, 995988. https://doi.org/10.3389/fpsyg.2022.995988
Puertas-Molero, P.,
Zurita-Ortega, F., Chacón-Cuberos, R., Castro-Sánchez, M., Ramírez-Granizo, I.
y González-Valero, G. (2020). La inteligencia emocional en el ámbito educativo:
un meta-análisis. Anales de Psicología, 36(1), 84-91. https://dx.doi.org/10.6018/analesps.36.1.345901
Revelle, W. (2023). psych:
Procedures for Psychological, Psychometric, and Personality Research.
Northwestern University, Evanston, Illinois. R package version 2.3.6, https://CRAN.R-project.org/package=psych
Rosseel, Y., Jorgensen, T., Rockwood, N., Oberski, D.,
Byrnes, J., Vanbrabant, L., Savalei,
V., Merkle, E., Hallquist, M., Rhemtulla, M., Katsikatsou, M., Barendse, M., Sachrf,
F. y Du, H. (2023). lavaan: Latent Variable Analysis (version 0.6-15). https://cran.r-project.org/web/packages/lavaan/index.html
Shi, M., Lu, X. y Du, T.
(2022). Associations of trait emotional
intelligence and stress with anxiety in Chinese medical students. PLoS ONE 17(9): e0273950. https://doi.org/10.1371/journal.pone.0273950
Silva-Ramos, M. F., López-Cocotle, J. J. y Meza-Zamora, M. E. C. (2020). Academic stress in university students. Investigación y Ciencia, 28(79), 75-83. https://doi.org/10.3390%2Fbs8010012
Vilca-Pareja, V., Luque, A.,
Delgado-Morales, R. y Medina, L. (2022). Emotional
Intelligence, Resilience, and Self-Esteem as Predictors of Satisfaction with
Life in University Students. International
Journal of Environmental Research and Public Health, 19, 16548. https://doi.org/10.3390/ijerph192416548
Whittaker, T. y Schumacker, R. (2022). A beginner’s guide to Structural Equation
Modeling. (5th ed). Routledge Taylor y Francis Group.
Wong, C. S. y Law, K. S. (2002). The effects of leader
and follower emotional intelligence on performance and attitude: An exploratory
study. The Leadership Quarterly, 13(3), 243-274. https://doi.org/10.1016/S1048-9843(02)00099-1
Yang, J., Xiang, L., Zheng, S. y Huijing,
L. (2022). Learning Stress, Involvement, Academic Concerns, and Mental Health
among University Students during a Pandemic: Influence of Fear and Moderation
of Self-Efficacy. International Journal
of Environmental Research and Public Health, 19, 10151. https://doi.org/10.3390/ijerph191610151